眉山市彭山区人民政府办公室关于印发《眉山市彭山区危险化学品事故应急预案(试行)(2022年修订)》的通知
发布时间:2022-06-22     发文机构:区政府办

眉山市彭山区人民政府办公室

关于印发《眉山市彭山区危险化学品事故应急预案(试行)(2022年修订)》的通知


四川彭山经开区管委会,各镇人民政府、街道办事处,区政府各部门(单位):

《眉山市彭山区危险化学品事故应急预案(试行)(2022年修订)》已经区政府领导同意,现印发给你们,请结合实际,认真组织实施。

眉山市彭山区人民政府办公室

2022年6月22日


眉山市彭山区危险化学品事故应急预案(试行)

(2022修订)

1总则

1.1编制目的

为深入贯彻落实习近平总书记关于安全生产重要论述,以《中华人民共和国安全生产法》为准绳,牢固树立安全发展理念,坚守“人民至上、生命至上”的红线和底线,始终把保护人民群众生命安全摆在首位,坚持“安全第一、预防为主、综合治理”的工作方针,进一步加强全区危险化学品风险防范体系建设,筑紧筑牢危险化学品事故安全应急救援防线,建立和完善事故应急救援机制,明确和规范应急处置流程,提高危险化学品事故应急救援能力。做到“迅速、精准、科学、高效”对事故进行反应和处置,充分保障人民群众生命财产安全。

1.2工作原则

(1)坚持以人为本、安全第一。牢固树立“人民至上、生命至上”理念,始终把保障人民群众生命和财产安全作为首要任务,最大程度地减少危险化学品事故风险、减轻危险化学品事故造成的人员伤亡和财产损失。

(2)坚持统一领导、协调联动。在区委、区政府的统一领导下,充分发挥应急管理机构统筹协调,行业(领域)部门源头防控、协调应对的作用,建立健全全区统一指挥、专常兼备、反应灵敏、上下联动、平战结合的应急管理体制。

(3)坚持分级负责、属地为主。根据事故等级,启动不同级别响应。以区政府统筹指导,园区管委会、镇人民政府、街道办事处全面负责组织应对,及时启动应急响应,就近指挥、统一调度使用应急资源。

(4)坚持政府主导、社会参与。坚持党委领导、政府主导,发挥组织领导、统筹协调、提供保障等重要作用。注重组织动员社会力量广泛参与,形成政府与社会力量、市场机制的协调配合,形成工作合力,提高人民群众自救互救和应对各类事故的能力。

(5)坚持快速反应、科学处置。建立健全以消防救援为主力军,专业救援力量为骨干,社会救援力量为辅助的彭山应急救援力量体系,健全完善各类力量快速反应、协调联动机制,高效处置危险化学品事故。

(6)坚持预防为主、常备不懈。坚持事故预防与应急相结合,防患于未然;强化应急培训和演练,定期开展应急预案评估,配备必要的装备、物资,加强应急队伍建设,做到常备不懈,引导社会与公众有序参与,不断完善危险化学品事故应急救援体系建设。

1.3编制依据

根据《中华人民共和国安全生产法》《中华人民共和国突发事件应对法》《生产安全事故报告和调查处理条例》《生产安全事故应急条例》《危险化学品安全管理条例》《国家突发事件总体应急预案》《国家安全生产事故灾难应急预案》《国家危险化学品事故灾难应急预案》《四川省安全生产条例》《四川省突发事件应对办法》《四川省突发事件总体应急预案(试行)》《四川省危险化学品事故应急预案(试行)》《眉山市突发事件总体应急预案(试行)》《眉山市机构改革方案》《眉山市彭山区突发事件总体应急预案(试行)》《眉山市彭山区机构改革方案》《眉山市危险化学品事故应急预案(试行)》等法律法规和有关规定,制定本预案。

1.4适用范围

本预案适用于我区行政区域内发生或影响到我区行政区域的危险化学品事故应对处置工作(不包括核与辐射事故)。

1.5事故分级分类

危险化学品事故是指由一种或数种危险化学品能量意外释放造成的人身伤亡、财产损失或环境污染事故。按照《生产安全事故报告和调查处理条例》,危险化学品事故分为特别重大、重大、较大、一般四个等级。

(1)特别重大事故:造成30人以上死亡,或者100人以上重伤(包括急性工业中毒,下同),或者1亿元以上直接经济损失的事故。

(2)重大事故:造成10人以上30人以下死亡,或者50人以上100人以下重伤,或者5000万元以上1亿元以下直接经济损失的事故。

(3)较大事故:造成3人以上10人以下死亡,或者10人以上50人以下重伤,或者1000万元以上5000万元以下直接经济损失的事故。

(4)一般事故:造成3人以下死亡,或者10人以下重伤,或者1000万元以下直接经济损失的事故。

本条所称“以上”为包含本数,“以下”为不包含本数。

1.6分级应对和应急响应

1.6.1分级应对

事故应对遵循“分级负责、属地为主”原则,当事故超出属地应对能力时,由上一级层面提供支援或者负责应对。

经初判发生特别重大、重大事故、较大事故时,由区政府组织进行先期应对,同时报请省/市政府组织应对,当省/市政府组织应对时,区专项组织指挥机构按照要求具体组织调度。

初判发生一般事故时,由区政府组织应对,若事故涉及跨区行政区域或超出区政府处置能力,报请市政府及有关部门提供支援或组织应对。对涉及面较广、敏感度较高或处置不当可能造成严重后果的一般事故,可上报市政府及市级相关部门启动市级层面的应急响应。

1.6.2响应分级

危险化学品事故发生后,由应急管理部门根据危险化学品事故严重程度、可控性、救援难度和影响范围进行分级初判,同时根据初判结果、预期影响后果和本级应急处置能力等因素,综合研判确定本层级启动的响应级别以及应采取的应急处置措施。应急响应启动以后,可以根据事件舆论关注度、事件发生区域敏感性、重大事件时间节点等因素及时调整响应级别。

Ⅰ级(发生特别重大/重大生产安全事故)应急响应行动由省政府组织实施,区生产安全事故应急指挥部按照本预案要求组织前期救援工作,并及时上报救援工作进展情况。

Ⅱ级(发生较大生产安全事故)应急响应行动由市政府组织实施。区生产安全事故应急指挥部按照本预案要求组织前期救援工作,并及时上报救援工作进展情况。

Ⅲ级(发生一般生产安全事故)应急响应行动由区政府组织实施。事故发生地园区管委会、镇政府或街道办组织前期救援。

1.7应急救援体系

眉山市彭山区危险化学品事故应急预案体系由包括本预案在内的涉及危险化学品事故的区级专项应急预案和部门应急预案、各镇人民政府、街道办事处危险化学品事故应急预案、园区应急预案、危险化学品从业单位应急预案以及为应急预案提供支撑的工作手册和行动方案组成。本预案与《眉山市危险化学品事故应急预案(试行)》和《眉山市突发事件总体应急预案(试行)》《眉山市彭山区突发事件总体应急预案(试行)》相衔接。

1.8 眉山市彭山区危险化学品现状及风险分析

1.8.1 眉山市彭山区危化(化工)企业基本情况

眉山市彭山区现有危化(化工)企业50家(见表一)。其中,危险化学品生产企业11家,危险化学品经营(储存)企业4家,加油站22家,合建站0家,其他化工企业13家,涉及危险化学品重大危险源企业4家。

表一 眉山市彭山区危化(化工)企业统计表

园区/镇/街道/

危化生产

危化经营(储存)

加油加气站

其他化工

总计

加油站

合建站

四川彭山经开区

10

2


0

10


公义镇



2

0



黄丰镇



1

0



观音街道

1

2

10

0

3


谢家街道



1

0



江口街道



3

0



凤鸣街道



5

0



总 计

11

4

22

0

13

50

全区共有9个危险化学品重大危险源(见表二),分布在观音街道、四川彭山经开区的4家企业,其中,中国石油天然气股份有限公司四川眉山销售分公司彭山青龙油库(观音街道),主要储存经营汽油、柴油,有1个一级重大危险源,1个二级重大危险源;眉山金梦石化有限公司(观音街道)主要储存经营汽油、柴油产品,有2个三级重大危险源;眉山晶瑞电子材料有限公司(四川彭山经开区),主要生产经营电子级双氧水、锂电池粘结剂,涉及原料有工业级双氧水、氢氧化锂、硫酸、无水乙醇、醋酸等,有2个四级重大危险源;液化空气电子材料(四川)有限公司(四川彭山经开区)生产经营笑气等多种特种气体,有1个三级重大危险源,2个四级重大危险源。

表二 眉山市彭山区危险化学品重大危险源企业统计表

园区、镇、街道

企业名称

企业类型

重大危险源数量

储罐区情况

生产

经营(储存)

一级

二级

三级

四级

储罐数(个)

储存

介质

罐容

(万立方)

四川彭山经开区

眉山晶瑞电子材料有限公司





2

5

双氧水、乙醇

0.03

液化空气电子材料(四川)有限公司




1

2

5

液氨、硝酸铵、笑气等

0.0188

观音街道

中国石油天然气股份有限公司四川销售分公司彭山青龙油库


1

1



14

汽油、柴油

6.2

眉山金梦石化有限公司




2


7

汽油、柴油

1.3

1.8.2 危险源辨识及风险分析

危险化学品生产、经营、储存、运输、废弃处置和使用等环节都有可能发生事故,危险化学品种类繁多、危险性复杂,一旦发生事故(燃烧、爆炸、泄漏等)往往伴随新的危险物质产生,造成新的危害或事故(见表三)。

(1)危险化学品事故具有显著的突发性。其发生不受地形、气象、季节和环境的影响,没有先兆。装置的缺陷,设备材质、

安装、制作、施工的缺陷,人员的误操作,外界的突发事件等都可能引发危险化学品事故。

表三 危险化学品突发事故

事故名称

风险来源

形态与特征描述

主要风险

爆炸(燃烧)

生产、经营、储存、运输、废弃处置和使用等过程中

燃烧、爆炸、泄漏

附近人员和建筑物产生严重伤害和破坏、人员伤亡(群死群伤)、环境污染、次生灾害、事故、财产损失、社会影响

泄漏

中毒和窒息

灼伤和冻伤

(2)危险化学品事故具有复杂性。危险化学品种类繁多、危险性复杂,一旦发生事故(燃烧、爆炸、泄漏等)往往伴随新的危险物质产生,给事故预防、判断和救援带来很大难度,具有复杂性的特点。

(3)危险化学品事故具有扩散性。危险化学品事故可能引发其他危险源的连锁事故;危险化学品泄漏、燃烧、爆炸后产生的有毒、有害物质会随着空气、水体和大地扩散进入周边环境,造成新的危害或事故。危险化学品事故的扩散性决定其不仅对事故现场的人员和财产造成损失,也会对周边相当范围内的人员和环境造成危害。

(4)危险化学品事故危害严重。危险化学品事故除可造成人员伤亡外,也可引起人体器官系统暂时性或永久性的功能性损害,或致畸、致癌,甚至影响后代,具有危害性大的特点。

(5)危险化学品事故社会影响巨大。危险化学品事故往往伴随猛烈的爆炸,浓烟、巨响等视听效果强烈,同时,往往引起交通阻断、人员紧急疏散、环境污染等事故,造成社会恐慌,社会影响巨大。

2应急组织体系与职责

2.1应急组织体系

在区委统一领导下,区政府是全区危险化学品事故应急管理工作的最高行政领导机关。眉山市彭山区应急委员会(以下简称区应急委)是全区应急管理工作的议事协调和综合管理机构,区应急委下设的生产安全事件指挥部(以下简称区应急指挥部)是应对危险化学品事故的专项指挥机构,在区委、区政府领导下,具体负责全区危险化学品安全事故风险防控、应急准备、监测与预警、应急处置与救援以及善后处置等工作。

2.1.1特别重大、重大危险化学品事故组织指挥

特别重大事故、重大危险化学品事故按照《四川省危险化学品应急预案(试行)》要求,以四川省生产安全指挥部组织指导协调和组织应对为主。在事故发生后,区应急指挥部应在区委、区政府的领导下组织对事故的先期处置工作,在省生产安全指挥部成立危险化学品事故应对指挥中心后,在省指挥部的领导下,由区应急指挥部做好相关信息汇总、信息传递和沟通,上级指挥指令落实等工作。

2.1.2较大危险化学品事故组织指挥

较大危险化学品事故按照《眉山市危险化学品应急预案(试行)》要求,以眉山市生产安全指挥部组织指导协调和组织应对为主。在事故发生后,区应急指挥部应在区委、区政府的领导下组织对事故的先期处置工作,在市生产安全指挥部成立危险化学品事故应对指挥中心后,在市指挥部的领导下,由区应急指挥部做好相关信息汇总、信息传递和沟通,上级指挥指令落实等工作。

2.1.3一般危险化学品事故组织指挥

一般危险化学品事故应对处置的组织指挥由区应急指挥部负责,成立现场事故处置指挥部,下设由区级相关部门负责人为组长组成的工作小组,发挥统筹优势,联动和协调各工作小组救援力量。事发园区管委会、镇人民政府(街道办事处),在区委、区政府和区应急指挥部的指挥下,开展相关应急处置工作。在一般危险化学品事故无法得到有效控制或可能造成跨县(区)影响时,可向市级应急指挥部请求支援,由市指挥部组织指导协调或前往现场组织应对。

2.2.应急指挥部及其职责

2.2.1区应急指挥部

指 挥 长:区政府分管领导

副指挥长:四川彭山经开区分管领导

区政府办公室主任

区应急管理局局长

区经济和信息化局局长

区公安分局分管副局长

区消防救援大队大队长

成员单位:四川彭山经开区、彭山区人武部、区委宣传部、区发展和改革局、区经济和信息化局、区公安分局、区民政局、区财政局、区人力资源和社会保障局、区自然资源和规划局、彭山生态环境局、区住房和城乡建设局、区交通运输局、区商务局、区卫生健康局、区应急管理局、区市场监督管理局、区气象局、区消防救援大队、国网彭山供电公司、中国电信彭山分公司、中国移动彭山分公司、中国联通彭山分公司等。根据事故实际情况,指挥长可抽调相关区直单位分管负责人为成员。

区应急指挥部主要职责:

(1)统一指挥应对全区危险化学品事故应急处置工作;

(2)决定启动区危险化学品事故应急预案;

(3)做好特别重大、重大、较大危险化学品事故的先期处置工作;

(4)配合协调和落实省市应急指挥部下达的应急工作;

(5)协调联动各专业部门和各相关单位进行应急救援工作;

(6)指导危险化学品事故调查评估和善后处理工作;

(7)落实省委、省政府、市委、市政府、区委、区政府交办的其他重大事项。

2.2.2区应急指挥部办公室

区应急指挥部下设办公室,办公室设在区应急管理局,负责区应急指挥部日常工作。

主 任:区应急管理局局长

副主任:区应急管理局分管副局长

区经济和信息化局分管副局长

区消防救援大队业务参谋

区应急指挥部办公室主要职责:

(1)负责区应急指挥部日常工作;

(2)组织制订和完善眉山市彭山区危险化学品事故应急预案;

(3)指导督促开展危险化学品事故应急救援预案的培训与演练;

(4)做好全区应急力量和应急资源的调查,统筹协调联动各方力量和各类资源;

(5)协助省市应急指挥部开展危险化学品事故应急处置工作;

(6)组织做好本区危险化学品事故指导协调或应对工作;

(7)指导各园区、镇、街道危险化学品事故应对工作,在必要时支援各园区、镇、街道进行事故应对;

(8)报告和发布危险化学品事故信息;

(9)配合做好危险化学品事故调查和善后处理工作;

(10)做好区应急指挥部交办的其他工作。

2.2.3区应急指挥部成员单位职责

区应急管理局:承担区应急指挥部办公室日常工作;牵头组织一般危险化学品事故应急救援工作,指导、协调其他危险化学品事故应急救援工作;组织事故信息接收、核查、上报、发布;综合研判事故发展态势并提出应对建议;指导协调全区危险化学品生产、储存、经营领域生产安全应急救援体系建设,指导督促地方专业应急救援队伍的建设;组织编制和管理危险化学品事故应急预案,督促危险化学品从业单位做好危险化学品事故应急预案的编制和演练工作;组织协调有关部门、单位和应急救援队伍做好事故救援的各项工作;建立区危险化学品应急救援专家库;指导协调督促受灾群众的转移安置和临时生活救助。完成区委、区政府交办的其他工作任务。

彭山区人武部:根据区应急指挥部商请,提供应急援助。负责动员和调动所属武装力量参与配合危险化学品事故被困人员搜救,周边群众疏散,重大险情处置,重要危险化学品转移和保卫等任务;

区委宣传部:在区应急指挥部的统一领导下,开展危险化学品事故的相关新闻发布和舆论引导工作,及时掌握事故动态,积极回应社会关切,对社会外界重点关注的事故信息如大气、水污染物监测浓度、事故影响范围、持续时间、应急救援情况等要及时公开发布相关信息,消除错误舆情信息,处置各类网络平台不实谣言或片面信息,实事求是做好舆论引导工作,避免引发社会恐慌。

区发展和改革局:参与生产安全事故应急救援体系建设规划编制;按基本建设程序负责应急救援项目的批准和备案;

区经济和信息化局:负责指导协调工业行业危险化学品事故的应急救援工作;指导协调应急情况下重要物资的生产组织和调配;

区公安分局:负责协调配合危险化学品道路交通事故应急救援工作;协调配合民用爆炸物品事故应急救援工作;负责责任事故犯罪的侦查和事故现场秩序维护;负责做好事发地社会治安管理和重点目标的安全保卫。负责事故区域内警戒、交通管制、有关人员疏散和撤离,参与事故现场抢险救援和事故调查处理工作;

区民政局:负责组织协调救助服务、殡葬服务参与危险化学品事故的应急善后工作;负责危险化学品事故中的困难救助、社会捐赠等工作。负责对遇难者家属的精神抚慰和心理疏导与沟通工作;

区财政局:负责危险化学品事故抢险过程中的经费保障。

区人力资源和社会保障局:负责危险化学品事故伤亡人员工伤认定,会同民政局协调事故单位完成伤亡人员抚恤、理赔等善后处理工作。

区自然资源和规划局:负责提供事故应急救援所需相关地质资料和重要自然资源分布信息,根据现场地质评估提出有利于应急救援行动的措施建议,以及重要自然资源的保护方案,负责与气象局会商为事故应急救援提供地质灾害预警技术支撑。

彭山生态环境局:负责组织应对危险化学品事故中环境污染及生态破坏的应急处置;负责对事故现场周边及重要环境敏感目标的环境应急监测、统计和数据信息汇总上报工作。负责对危险化学品事故产生的废弃污染物的后续处置工作。通过对事故现场评估,提出防范事故污染物可能对事故发生地生态环境造成污染扩大的措施建议。

区住房和城乡建设局:负责组织协调房屋建筑、区政府基础设施工程和城镇燃气等危险化学品事故的应急救援工作。负责组织调用应急救援所需工程机械。

区交通运输局:负责协调配合道路危险化学品交通运输事故的应急处置;负责应急救援队伍、物资的道路运输保障。

区商务局:负责组织协调商贸流通行业领域等危险化学品事故的应急救援工作;配合有关部门和单位提供危险化学品事故应急救援物资保障。

区卫生健康局:负责组织协调医学救援、医疗救治、疾病防控、危险化学品毒性鉴定等工作;负责针对区危险化学品类型重点储备相适应的应急医疗药品和医疗器械,并做好医师力量储备工作;负责与区重点危险化学品企业做好日常工作对接,组织参与重点企业危险化学品专项应急救援演练。负责开展中毒、窒息、化学灼伤、冻伤、烧伤等危险化学品事故伤害类别的应急急救措施培训工作;

区市场监督管理局:负责指导协调危险化学品相关特种设备事故抢险救灾、应急处置工作;组织协调特种设备方面应急专家为事故应急救援提供技术支持。

区气象局:负责危险化学品事故应急救援过程中的气象监测和预报,提供与事故应急救援有关的气象资料。负责会同区自然资源和规划局根据地质情况结合气象条件,发布事故发生地地质灾害预警信息。

区消防救援大队:负责危险化学品事故综合应急救援。

国网彭山供电公司:负责危险化学品事故应急救援过程中电力保障或控制。

中国电信彭山分公司、中国移动彭山分公司、中国联通彭山分公司:负责提供事故现场应急通讯保障。负责对受事故影响的通讯线路、设备修复恢复。

本预案未规定职责的其他区直有关部门,应服从区应急指挥部的指挥,根据需要开展相应工作。各参与部门应当密切配合,积极履行相关职责,为应急救援工作提供支持与保障。

2.3 现场指挥部及其职责

2.3.1 现场指挥部

发生一般危险化学品事故,区政府应根据应急响应的级别和有关应急预案的规定,成立现场指挥部,现场指挥长由区政府主要负责人或指定负责同志担任,指挥、协调现场应急救援与处置工作。

发生较大、重大、特别重大危险化学品事故,或跨市行政区的危险化学品事故,以及需要市应急指挥部处置的危险化学品事故,由区应急指挥部组织成立现场指挥部,区政府主要负责人或指定负责同志担任指挥长进行事故先期处置工作,市级层面启动预警进行支援或组织应对时,区应急指挥部作为市应急指挥部成员单位,接受市指挥部调度,并做好现场协调配合工作。

2.3.2 现场指挥部工作组职责

现场指挥部下设综合协调组、抢险救援组、技术支持组、医疗救护组、环境监测组、警戒疏散组、物资保障组、宣传报道组、善后处理组等工作组,各工作组组长由参与应急救援部门(单位)的现场负责人担任。现场指挥部可根据应急救援需要增减相关应急救援工作组。各应急救援工作组职责如下:

2.3.2.1综合协调组

牵头单位:区应急管理局

成员单位:区经济和信息化局、区公安分局、区消防救援大队和事发地园区管委会、镇政府、街道办。

职责:承担收集、汇总、报送事故和救援动态信息,承办文秘、会务工作;协调、服务、督办各组工作落实;完成现场指挥部交办的其他任务。

2.3.2.2抢险救援组

牵头单位:区应急管理局

成员单位:区经济和信息化局、区住房和城乡建设局、彭山生态环境局、区交通运输局、区消防救援大队和事发地园区管委会、镇政府、街道办。

职责:掌握事故现场动态,参与制定救援方案;组织灾情侦察、控制危险源;指挥、协调现场救援力量,开展应急救援和处置工作;为事故调查收集有关资料。

2.3.2.3技术支持组

牵头单位:区应急管理局

成员单位:区经济和信息化局、彭山生态环境局、区消防救援大队,相关专家。

职责:收集汇总事故基本情况、重大风险、重大隐患、同类事故等基本资料;研判分析事故信息、事故发展趋势,为应急救援决策提出意见和建议;协调行业专家提供应急辅助决策建议,指导抢险救援工作,参与事故应急救援评估和后期事故调查工作。

2.3.2.4医疗救护组

牵头单位:区卫生健康局

成员单位:区经济和信息化局和事发地园区管委会、镇政府、街道办。

职责:指挥调度医疗卫生力量,设立临时医疗点,协调外部医疗机构;协调调派专家开展伤病员抢救、转运和院内救治;为事故受伤人员、抢险救援人员和集中转移安置人员提供医疗卫生保障。对现场救援区域实施防疫消毒;向受伤人员和受灾群众提供心理卫生咨询和帮助。

2.3.2.5环境监测组

牵头单位:彭山生态环境局

成员单位:区卫生健康局、区自然资源和规划局、区气象局和事发地园区管委会、镇政府、街道办。

职责:负责事故现场环境、气象、地质等应急监测工作,综合研判污染物扩散趋势,提出控制污染扩散的建议,防止发生环境污染次生灾害。向指挥部提供是否需要进行疏散和撤离的决策依据。

2.3.2.6警戒疏散组

牵头单位:区公安分局

成员单位:园区管委会、镇政府、街道办。

职责:负责现场及周边治安、警戒和道路交通管制、疏导,组织事故可能危及区域有关人员的紧急疏散、撤离,对事故现场进行保护和警戒,维持现场秩序等工作。根据实际情况实行交通管制和疏导,开辟应急通道,保障应急处置人员、车辆和物资装备的应急通行需要。

2.3.2.7后勤保障组

牵头单位:事发地园区管委会、镇政府、街道办

成员单位:区发展和改革局、区经济和信息化局、区住房和城乡建设局、区交通运输局、区市场监督管理局、区商务局、区气象局和区公安分局交警大队、中国电信彭山分公司、中国移动彭山分公司、中国联通彭山分公司。

职责:负责提供应急救援队伍的水、食品、装备、通讯等物资保障;负责提供应急救援器械的水、电、油、气等能源保障;负责提供事故区域应急通讯线路畅通保障;负责提供应急指挥部人员和事故受伤、受困、撤离、转移、疏散人员基本生活物资保障。

2.3.2.8宣传报道组

牵头单位:区委宣传部

成员单位:区应急管理局和事发地园区管委会、镇政府、街道办。

职责:组织开展新闻发布、新闻报道,引导舆情。

2.3.2.9善后处置组

牵头单位:事发地园区管委会、镇政府、街道办

成员单位:区公安分局、区民政局、区财政局、区人力资源和社会保障局、区应急管理局和区商务局。

职责:开展人员核查和遇难人员身份识别工作。做好家属安抚、伤亡赔偿和应急补偿、恢复重建工作,处理其他有关善后事宜。

2.4园区管委会、镇政府、街道办

园区管委会、镇政府、街道办参照区级组织指挥架构设置、明确或成立相应的应急处置组织指挥机构,按照属地为主的原则,对本行政区域内发生的危险化学品事故,要进行有效地先期处置,采取有效措施避免事故的扩大,配合好区级层面和市级层面的指挥应对工作。

2.5 危险化学品企业

危险化学品企业是安全生产应急管理的责任主体,危险化学品从业单位依据自救和政府实施救援相结合的原则,及时如实报告事故情况和现场物料、装备、生产工艺等信息,疏散现场人员,在确保安全的前提下,组织本单位救援力量第一时间开展先期处置。

3运行机制

3.1风险防控

(1)健全完善危险化学品安全风险防范化解机制,依法对全区涉及“两重点、一重大”企业风险点、危险区域等进行调查、辨识、评估、分级、等级、建立台账。通过对相关单位进行定期隐患排查和检查,通过日常检查、危险源监控等技术手段发现和处置生产安全隐患,对重大风险点和危险源,制定防控措施、整改方案和应急预案,做好监控和应急准备工作。掌握各风险点安全管理情况,督促有关企业落实安全主体责任,消除安全隐患,不断采取先进措施,做好各风险源的风险管控工作;建立风险源信息共享机制,按照国家规定及时向社会公布。由区应急管理局牵头,会同区发展和改革局、区经济和信息化局、彭山生态环境局、区公安分局、区住房和城乡建设局、区市场监督管理局等部门根据风险信息变化情况,定期对可能发生的危险化学品事故进行综合性评估。区应急管理局每年年底对下一年度的危险化学品事故发展趋势进行研究和预测分析,并跟踪研判,提出化解、防范、控制的措施建议。分析和研判结果报送本级政府和上一级主管部门。

(2)危险化学品企业应当根据属地管理原则,加强与驻地各级主管部门的沟通联系和信息共享,共同做好风险防控工作。各危险化学品企业针对本单位可能发生的危险化学品事故的特点和危害,进行风险辨识和评估,采取预防和预警措施,制定相应的危险化学品事故应急预案,向本单位从业人员公布,与所在地政府制定的危险化学品事故应急预案相衔接,组织预案演练,配备应急物资,做好事故应对处置准备工作。

(3)各级应急管理部门、危险化学品企业应建立常态化值班值守制度,在重大节日期间、重大会议召开期间等重要时间节点落实主要领导带班值班制度,落实责任人、联系电话,做好信息沟通,确保通信畅通,及时处理各类应急事项。

3.2监测与预警

3.2.1监测

(1)应急管理部门对危险化学品企业相关信息进行收集,建立全区危险化学品基本情况、重大事故隐患数据库。通过对危险化学品事故信息及其他异常情况进行接收、收集、处理、统计、分析掌握危险化学品事故发展趋势,组织应急专家进行综合研判,提前做好事故防范和应急准备工作。

(2)各级应急管理部门和各级行业主管部门对全区危险化学品企业进行调查,掌握企业涉及危险化学品种类、高风险危险化学品清单、储存量、位置分布等基本情况,对全区涉及“两重点一重大”企业登记建档,建立危险化学品企业基本情况数据库。

(3)危险化学品从业单位根据地质条件、可能发生灾害的类型、危害程度,建立本单位危险化学品基本情况和危险源数据库,抄送与之签订救援协议的应急救援机构。

3.2.2预警

(1)预警类型

①异常预警。行业主管部门和危险化学品从业单位建立危险化学品安全生产风险监测预警系统,对危险化学品从业单位安全生产风险动态监测,监测数据实时传输、上下互联。监测数据异常时自动预警,预警信息同步传输至上级行业主管部门和应急管理部门。

②事故预警。危险化学品事故发生后,未达到上级预案启动条件时,上级政府、专项应急指挥机构或受委托的部门、单位立即启动相应预警。

③联动预警。危险化学品事故发生后,属地应急管理部门和行业主管部门应将预警信息通报给周边企业,启动联动预警行动。危险化学品从业单位所在地发生自然灾害时,属地应急管理部门和行业主管部门应将相关预警信息传达到危险化学品从业单位,督促指导其做好防范应对工作。

(2)预警级别

按照危险化学品事故紧急程度、发展态势和可能造成的危害,预警级别由高到低可分为一级、二级、三级和四级,分别用红色、橙色、黄色和蓝色标示,红色为最高级(见表四)。

(2)预警内容

预警信息内容应当明确具体,包括发布单位、发布时间、可能发生事故事件的类别、可能影响范围、警示事项、事态发展、相关措施、咨询电话等内容。

表四 预警分级情况表

预警级别

预警类型

启动条件

预警信号

一级预警

联动预警

情况危急,有可能发生或引发特别重大事故时;事故已经发生,有可能进一步扩大事故范围或引发次生、衍生事故,造成重大人员伤亡时。

红色预警

二级预警

联动预警

情况紧急,有可能发生或引发重大事故时;事故已经发生,有可能进一步扩大事故范围,造成更多人员伤亡时。

橙色预警

三级预警

联动预警

危险化学品从业单位所在地发生自然灾害时,可能引发大面积事故,造成较多人员伤亡时。

黄色预警

事故预警

情况比较紧急,有可能发生或引发较大事故时;事故已经发生,有可能进一步扩大事故范围,造成较多人员伤亡时。

四级预警

事故预警

事故已经发生,有可能进一步扩大事故范围,造成人员伤亡时。

蓝色预警

异常预警

通过自动监测预警系统,发生监测数据异常波动时;存在重大安全隐患,有可能发生或引发事故时;

(3)发布途径

预警信息应当通过电视、广播、微信、手机短信、电子屏幕、组织人员逐户通知等各种途径及时向公众发布。广播站、电视台、网站和电信运营单位等应当及时、准确、无偿地向社会公众传播预警信息。

(4)预警行动。发布预警信息后,有关方面要根据预警信息,按照分级负责的原则,采取下列一项或多项措施:

①增加监测频次,及时收集、报告有关信息;

②加强公众沟通,公布信息接收和咨询电话,向企业、社会公告采取的有关特定措施、避免或减轻危害的建议和劝告等;

③组织应急队伍和负有特定职责的人员进入待命状态,动员后备人员做好参加应急处置和救援工作的准备,视情预置有关队伍、装备、物资等应急资源;

④调集应急处置和救援所需物资、设备、工具,准备应急设施,并确保其处于良好状态、随时可以投入正常使用;

⑤停工停产,撤离相关作业人员;

⑥转移、疏散或撤离易受事故危害的人员并予以妥善安置,转移重要财产;

⑦采取必要措施,确保交通、通信、供水、排水、供电、通风等设施的安全和正常运行;

⑧媒体单位应优先做好预警信息传播和应急宣传工作;

⑨法律、法规、规章规定的其他必要的防范性、保护性措施。

(5)预警信息的发布、调整和解除

预警信息实行动态管理。分析评估结果确认事故即将发生或发生的可能性增大时,事故发生地的园区管委会、镇政府、街道办、有关部门按有关规定立即发布预警信息并采取相应的预警行动,并及时向上一级报告,并向可能受到危害的毗邻和相关区域、单位通报。发布预警信息的部门和单位应当根据事态发展,更新预警信息或者宣布解除警报、终止预警期,并解除采取的有关措施。

3.3应急处置与救援

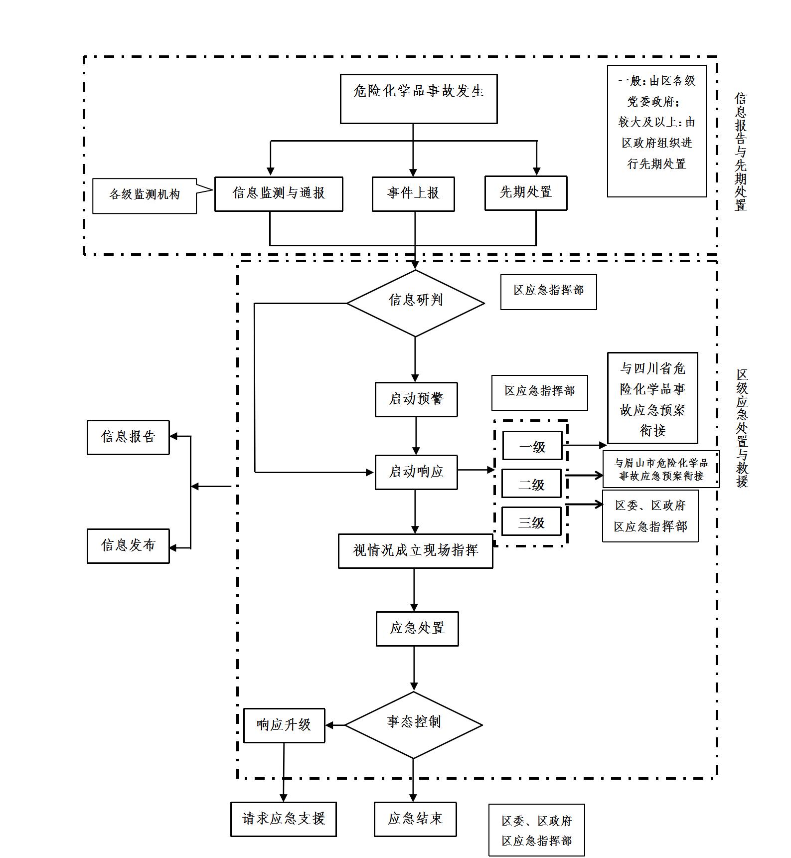
3.3.1信息报告

危险化学品事故发生后,事故现场有关人员应当立即报告企业主要负责人,企业主要负责人接到报告后,应当于1小时内报告当地应急管理部门和行业主管部门。省属重点企业在上报当地政府的同时应当报上级主管部门。当地政府及有关部门应当逐级上报事故情况,紧急情况下可越级上报。

区政府总值班室值班电话:028-37624110;区生产安全事件指挥部办公室值班电话:028-37622035。

(1)初报

主要内容:时间、地点、事故、对象,以及已掌握人员伤亡等情况。

时限要求:园区、镇、街道应急管理部门接报后15分钟内报告到区应急管理局、同级党委政府。区应急管理局接报后15分钟内报告到市应急管理局、同级党委政府。

报告方式:第一时间先电话报告,后进行书面报告。

(2)核报

主要内容:经初步核实后的事故发生时间、地点、简要经过、人员伤亡情况、启动响应情况、现场指挥部组建情况、救援力量出动情况、已采取的应急处置救援措施以及掌握的其他情况。

时限要求:初报后1.5小时内。

报告方式:书面报告。

(3)续报

主要内容:现场处置、人员搜救、事故原因调查等方面重要进展情况,人员伤亡数量变化及救治情况、现场指挥部重要决策部署情况以及其他有必要续报的情况。

时限要求:特别重大、重大事故每日至少续报2次;较大、一般事故每日至少续报1次。

报告方式:书面报告。

(4)终报

主要内容:现场救援处置完结情况、人员伤亡数量等最终情况、救援力量返回归建情况、现场踏勘和事故原因研判分析结果、财产损失情况、贯彻落实上级领导批示精神情况以及其他重要情况。

时限要求:现场处置工作结束后。

报告方式:书面报告。

3.3.2先期处置

发生危险化学品生产安全事故后,企业应进行先期处置,并根据实际情况,采取下列必要措施:

(1)及时启动企业应急预案。企业应根据事故情况,及时启动相关应急预案,在确保安全的前提下积极组织抢救遇险人员,控制危险源,设置危险场所警戒,杜绝盲目施救,防止事态扩大。

(2)积极开展避险自救。企业生产现场人员应积极展开自救互救、控制事态发展,减少事故损失和危害,并及时向企业调度指挥部门报告。企业要明确并落实生产现场带班人员、班组长和调度人员直接处置权和指挥权,在遇到险情或事故征兆时,按照“先避险、后救援,先救人、后救物”的原则,立即下达停产撤人命令,组织现场人员及时、有序、安全撤离,减少人员伤亡。

(3)及时上报事故信息。要依法依规及时、如实向当地安全生产监管部门和负有安全生产监督管理职责的有关部门报告事故情况,不得迟报、漏报、谎报、瞒报,不得故意破坏事故现场、毁灭证据。

发生危险化学品事故后,事发地园区管委会、镇政府、街道办应立即成立现场应急指挥部、组织指挥相关部门及公安消防、医疗救治等专业应急救援队伍进行先期处置,并根据实际情况,采取下列必要措施:

(1)实施紧急疏散,组织群众开展自救互救;

(2)紧急调配本行政区域内应急资源用于应急处置;

(3)分析、评估危险源,标明危险区域,隔离危险场所,并采取其他防止危害扩大的必要措施,控制事态发展;

(4)实施动态监测,进一步调查核实;

(5)向社会发出危险或者避险警示,通报事故可能危害的相关区域,做好相应准备;

(6)及时向区政府应急办报告,并提出应急处置建议和救援支持请求。

3.3.3应急响应

应急响应和现场救援指挥坚持属地为主原则,按照生产安全事故应急处置等级,分级响应。事故发生后,园区管委会、镇政府、街道办和单位(企业)应及时组织先期处置工作。

Ⅰ级(发生特别重大、重大危险化学品事故)应急响应行动由省政府组织实施,区应急指挥部按照本预案要求组织前期救援工作,并及时上报救援工作进展情况。

Ⅱ级(发生较大危险化学品事故)应急响应行动由市政府组织实施。区应急指挥部按照本预案要求组织前期救援工作,并及时上报救援工作进展情况。

Ⅲ级(发生一般危险化学品事故)应急响应行动由区政府组织实施。事故发生地园区管委会、镇政府、街道办组织前期救援。

各园区管委会、镇政府、街道办或区级有关部门根据事故或险情的严重程度启动相应的应急预案,超出其应急救援处置能力时,及时报请上级应急救援指挥机构启动应急预案实施救援。

3.3.3.2园区、镇、街道级层面

(1)发生危险化学品事故后,分管领导必须第一时间到达现场,负责应急处置。

(2)立即启动本级应急预案。

(3)调派辖区内专业救援队伍、应急专家、应急装备物资等进行先期处置。

(4)主要领导要根据事态发展及时赶赴现场并担任指挥长,全面负责应急处置工作。

(5)必须确定1名政府分管领导以上职务人员担任事件现场紧急联络人,并逐级上报备案,便于各级紧急联络。

(6)根据事件变化和应对工作需要向区政府请求支援。

3.3.3.3区级层面

(1)发生一般及以上危险化学品事故,区应急指挥部接到报告后,密切关注事态发展,研判形势,根据事态发展情况适时启动区级应急预案。

(2)调派辖区内专业救援队伍、应急专家、应急装备物资等进行先期处置。

(3)政府主要领导要根据事态发展及时赶赴现场并担任指挥长,全面负责应急处置工作。

(4)必须确定1名政府分管领导以上职务人员担任事件现场紧急联络人,并逐级上报备案,便于各级紧急联络。

(5)根据事件变化和应对工作需要向市政府请求支援。

3.3.4应急处置

3.3.4.1处置措施

危险化学品事故发生后,应采取下列一项或多项处置措施:

(1)事故现场信息获取。通过事故信息报告,或利用无人机遥感、地面勘查等技术手段,获取事故遇险人员伤亡、失踪或被困等情况;事故区域人口分布、人口密集场所、重要保护目标等分布情况;涉事危险化学品种类、危险特性、数量、应急处置方法等信息;事故区域临近或周边危险化学品企业分布以及危险化学品种类、危险特性、数量等信息;事故区域周边建筑、居民、地形、电源、火源等情况;风速、风向、地质灾害预警等气象信息;应急救援设备、物资、器材、队伍等应急力量调用与储备情况;危险化学品企业工艺装置、设施、设备受事故影响情况,现有装置、设施、设备、在线危险化学品的安全状态等。

(2)组织营救受伤、被困人员。根据事故现场信息获取情况,根据事故发展趋势的研判结果和事故危险化学品的危险特性,科学制定抢险救援方案,明确应急救援禁忌事项,选择相适应的应急救援物资装备,组织开展人员搜救,疏散、撤离或者采取其他措施保护受危害区域内的其他人员。

(3)抢险救援。抢险救援组根据制定的抢险方案,迅速对事故源进行处置,利用技术手段、工程措施,开展火灾扑救、危险物质切断和转移、关键设施设备冷却与保护等措施尽可能短的时间内控制事故危险源,避免次生事故或衍生事故发生。

(4)对危险区域进行封锁,划定警戒与疏散区域,将警戒疏散区域内无关人员撤离至安全区域,采取交通控制措施优先保障应急救援物资装备和人员优先到达事故现场,并对进入事故核心区域进行抢险人员进行登记,掌握进入人员数量。根据事故发展、应急处置和动态监测的情况,及时调整警戒隔离区范围。

(5)医疗救护。医疗救护组开展现场紧急医疗救护,设立临时医疗救护点,救治受伤人员,及时转移危重伤员。为受灾群众、抢险救援人员等提供医疗保障。根据需要向上级卫生健康部门请求派出有关专家和专业医疗队伍进行指导和支援。

(6)环境监测。环境监测组开展事故现场及周边可能受影响区域的环境监测、综合分析和评价监测数据,对事故造成的环境影响进行评估和研判,预测事故对环境造成影响的范围、程度和发展区域。提出切断、控制和处置污染物的措施建议。开展灾后环境风险排查,整治污染隐患,妥善处置危险化学品事故产生的危险废物。

(7)洗消和现场清理。在事故危险区与安全区交界处设立洗消站,根据需要正确使用洗消药剂,迅速采取洗消措施,最大限度减少对相关人员造成的危害,对受污染的工具和装备进行洗消;清除事故现场残留的危险物质,统一收集处理泄漏液体、固体及洗消废水。

3.3.4.2救援安全

(1)风险评估。救援行动前和过程中,应充分收集人员伤亡、被困、失联等情况,以及危险化学品性质、事故影响范围、事故演化趋势和环境、气象等信息,针对队伍能力、救援条件、救援流程、风险因素等环节,开展全过程、全要素安全评估。

(2)通信联络。救援行动前,应提前做好通信设备准备,建立应急指挥中心与现场指挥部、现场指挥部与救援队伍、救援队伍之间的可靠通信联络渠道。

(3)个人防护。应根据不同危险化学品事故的特点,为救援人员配备必要的安全防护装备、器材。

(4)紧急避险。救援行动时,应提前制定撤离方案,明确撤离路线和示警信号。当救援人员生命安全受到或可能受到严重威胁时,实行安全熔断机制,果断停止行动,采取紧急避险措施。

3.3.5信息发布与舆论引导

3.3.5.1信息发布

一般危险化学品生产安全事故的信息发布事项,在区委的指导下,区政府负责组织,事故信息发布做到及时、准确、客观、全面。

较大及以上危险化学品生产安全事故的信息发布事项,报告上级组织发布或按照上级授权发布。

拟定发布内容,选择举行新闻发布会、媒体吹风会、授权新闻单位发布等多种形式,及时对外发布权威信息。新闻发布会由政府新闻办组织召开,涉事地方和部门(单位)全程参与。

(1)现场指挥部明确新闻发言人,统一对外发布信息,接受媒体采访。新闻发言人一般由政府新闻办负责人、生产安全行业主管部门负责人担任,或应急指挥机构确定的相关负责人担任。

(2)各行业主管部门负责本行业应急救援信息的收集、分析和处理。对外发布的事故情况、应急指挥情况、人员伤亡情况、救援进展情况等各种信息应经过现场指挥部审核后,统一发布。

(3)明确时限

0-2小时,区政府要在事故发生后的第一时间通过权威媒体向社会发布简要信息,包括事故基本情况、时间、地点、涉事对象等基本要素。

2-24小时,发布事故救援进展,包括指挥部搭建情况、领导指挥情况、人员搜救情况、群众转移疏散情况以及提醒群众的注意事项。召开新闻发布会,发布救援进展,人员伤亡情况,伤员救治情况、事故初步原因等。

24小时以后,根据事故进展情况,以及救援行动取得的关键进展,事态发生重大变化等关键节点及时公布相关信息,持续发布救援工作进展。

3.3.5.2信息发布

加强报刊、广播电视和网络等媒体报道服务、监督管理,加强舆情监测,做好舆情引导,及时向牵头领导提出处置建议,做到舆情引导处置与危险化学品事故处置有机衔接、协调推进。

(1)关注。网信部门要关注网络舆情发展变化,加强对网站和论坛、新闻跟帖、微博、微信、移动客户端等网络平台的信息监控,及时准确掌握舆论热点。

(2)研判。新闻媒体监管部门在现场指挥部宣传报道组的统筹指导下,及时会商研判,分析舆情走势,发现重大舆情或隐患及时报告。

(3)应对。发现负面报道要及时妥善应对,依法严厉打击网上散布谣言、擅自发布敏感信息等行为,及时澄清不实言论。

3.3.6紧急状态

发生或者即将发生较大及以上危险化学品事故时采取一般措施无法控制和消除其严重的社会危害,需要宣布全区进入紧急状态的,依法由区政府向市政府提出申请。新闻媒体公布紧急状态的决定,按照国家有关规定进行。

3.3.7应急结束

当危险化学品事故得到有效处置,事故危害和威胁得到有效的控制和消除后,按照“谁启动、谁终止”的原则,经履行统一领导职责的党委、政府或现场指挥部确认,可宣布应急结束,或逐步停止有关应急处置措施,应急队伍和工作人员有序撤离。现场指挥机构停止运行后,通知相关方面解除应急措施,进入过渡时期,逐步恢复生产、生活秩序。

3.4后期处置

3.4.1善后处置

在区指挥部的统一领导下,遭受事故的园区管委会、镇政府、街道办根据本地区遭受损失的情况,制定救济、救助、补偿、抚慰、抚恤、安置等善后工作方案,组织财政、公安、民政、人力资源和社会保障、应急管理、生态环境和涉事企业、保险公司等相关单位开展各项善后工作,包括对事故中伤亡人员、应急救援人员,紧急征集、调用、征用的有关单位和个人物资,按照规定给予抚恤、补助和补偿,提供心理咨询及司法援助,妥善解决因处置事故过程中引发的矛盾和纠纷。对人员临时安置区域和事故区域做好疫病预防,环境卫生和污染物处置等工作。对在事故中受影响较大,符合救济条件的,要明确申请救济的程序,确保救济工作及时到位。

3.4.2保险及法律援助

危险化学品事故发生后,保险监管机构应督促各类保险经办机构积极履行保险责任,迅速开展保险理赔工作。制定法律援助方案,为受害人向事故责任单位或者个人索赔提供法律援助。

3.4.3恢复重建

事故发生地园区管委会、镇政府、街道办负责对受灾地区进行恢复和重建工作,区政府及相关部门(单位)统筹全区救灾和恢复重建资金、物资和人力资源,根据实际情况对需要支持的园区、镇、街道提供资金、物资支持和技术指导。

3.4.4事故调查和应急处置工作总结

根据事故等级或事故性质,由相应等级政府组织成立事故调查组,事故调查组成员由纪委监委机关、检察院、应急管理、公安和负有安全生产监督管理职责的部门以及总工会及危险化学品行业专家组成。调查组应及时查明事故发生经过和原因,对事故造成的损失进行评估,组织参与处置的部门(单位)对应急处置工作进行复盘分析,总结经验教训,制定改进措施,认定事故性质和事故责任,形成事故调查报告,提出事故处理意见和防范措施,并将调查与评估情况向上级政府及有关部门报告。

4应急保障

4.1通信与信息保障

区经济和信息化局组织移动、联通、电信等通讯运营企业依托公共通信网、卫星网、微波等多种传播手段,增强基础电信网络的应急通信能力,协助完善各级、各类指挥调度机构间通信网络,保障通信畅通。采取措施保障应急通讯频率,依法实施无线电管制。依托现有资源,建立应急救援指挥平台和移动指挥系统,保证应急机构之间信息资源共享,为应急决策提供相关信息支持。

区政府及区级各行业主管部门负责本地区、本部门相关危险化学品事故信息收集、分析和处理,定期向市指挥部报送有关信息,重要信息和变更信息要及时报送。

4.2救援装备保障

区政府、园区管委会、镇政府、街道办和危险化学品企业应建立危险化学品应急救援设施、设备、物资及救治药品和医疗器械等储备制度,储备必要的应急物资和装备;各专业应急救援队伍和危险化学品从业单位根据实际情况和需要配备必要的危险化学品应急救援装备。

根据危险化学品应急处置工作需求,现场指挥部统筹调集抢险救援所需的特种车辆、装备设备等。现场应急处置人员应当根据需要携带相应的专业防护装备,采取安全防护措施。

4.3应急队伍保障

全区综合性消防救援队伍和眉山市化工企业专业应急救援队是应急救援队伍的主力军。解放军、武警部队是应急处置和救援的突击力量。依法将驻彭部队和武警部队应急力量纳入全区应急力量体系。各类专业应急队伍是应急处置和救援的骨干力量。基层应急队伍是第一时间开展先期处置的重要力量,危险化学品企业的社会应急队伍是应急处置和救援的辅助力量。

4.4治安保障

区公安分局组织警力,对事故现场实施治安警戒和治安管理,根据需要及时对现场和相关通道实行交通管制,加强对重点地区、重点场所、重点人群、重要物资设备的防范保护,维持现场秩序,必要时及时疏散群众,保持社会治安秩序的稳定。

4.5交通运输保障

公安、交通运输、铁路等部门(单位)负责应急处置交通运输保障的组织实施。相关部门应根据需要及时开设应急救援特别通道,确保救灾物资、器材和人员的运送,形成快速、高效、顺畅、协调的应急运输系统。

4.6医疗卫生保障

区卫生健康局负责本区医疗卫生救援体系建设工作。加强医疗卫生系统救援队伍建设管理。依托紧急医学救援站点,形成区、园区、镇、街道两级紧急医疗救援网络。配备针对全区危险化学品伤害的医疗救治药物、技术、设备和人员,提高医疗卫生机构应对危险化学品事故的能力。

4.7资金保障

危险化学品事故的应急处置支出,原则上由事发责任单位或责任人承担。需政府财政负担的经费,按照现行事权、财权划分的原则,分级负担。各行业主管部门应在部门预算中安排专项工作经费,保障生产安全培训、应急预案编制、预案演练、装备购置等。

4.8技术保障

依托眉山市危险化学品事故应急专家库,为应急救援提供技术支持和保障。专家参与事故应急处置、事故调查和评估、危险化学品事故现场应急救援方案的起草,为迅速、有效地对事故进行处置做好技术支撑。

5预案管理

5.1预案编制

区应急管理局牵头,相关部门配合编制和完善本预案。

5.2预案衔接与备案

各级应急预案按照“下级服从上级,专项、部门服从总体,预案之间不得相互矛盾”的原则进行衔接,危险化学品专项应急预案制定后,按程序报请本级政府批准,由本级政府办公厅(室)印发实施,报上一级应急管理部门备案。区应急管理局牵头负责本预案的编制与更新,应根据事故原因和预案实施中发现的问题,及时进行修订补充完善后,报市政府及应急管理局备案,并抄送有关部门。

5.3应急演练

本危险化学品事故应急预案每2年进行一次应急演练。由区应急指挥部组织,根据实际情况采取实战演练、桌面演练等方式,组织开展人员广泛参与、处置联动性强、形式多样、节约高效的应急演练。如预案发生重大调整,及时组织对新预案进行培训和演练。全区各级党委、政府及应急管理部门和行业主管部门、要按照各级危险化学品事故应急预案组织开展必要的应急演练。危险化学品从业单位要充分结合本预案,从自身实际出发,制定并组织实施公司级综合、专项应急演练。

5.4预案评估与修订

区应急指挥中心办公室组织对本预案进行定期或不定期的评估,原则上每两年内在应急演练之后进行预案运行效果的评估,或在危险化学品事故发生以后及时对预案执行情况进行评估。

有下列情形之一时,应当及时修订本预案:

(1)制定预案所依据的法律、法规、规章、标准及与上位预案中的有关规定发生变化的;

(2)应急指挥机构及其职责发生重大调整的;

(3)面临的风险发生重大变化的;

(4)重要应急资源发生重大变化的;

(5)预案中的其他重要信息发生变化的;

(6)在预案演练或者应急救援中发现问题需要作出重大调整的;

(7)应急预案制定单位认为应当修订的其他情况。

5.5宣传与培训

区政府、园区管委会、镇政府、街道办及相关部门、应急救援队伍应当定期开展危险化学品事故应急预案的宣传和教育培训,利用图书、报刊、音像制品和电子出版物、广播、电视、网络、手机等多种渠道,向群众广泛宣传有关法律法规和危险化学品事故的预防、避险、自救、互救等常识。

区消防救援大队负责组织指导全区政府部门、企事业单位、救援机构和兼职救护队定期开展培训。

全区危险化学品企业负责向从业人员展开危险化学品专项培训,从本单位生产、储运或使用的化学危险品的理化性质、危险特性、事故风险及健康和环境危害等方面展开危险化学品专业知识培训;组织开展应急预案、应急知识、自救互救和避险逃生技能的培训活动,使有关人员熟练掌握应急预案内容,熟悉应急职责、应急处置程序和措施。

5.6奖惩与责任追究

危险化学品事故应急预案的奖励与责任追究等适用《眉山市彭山区突发事件总体应急预案(试行)》相关规定。

5.7制定与解释部门

本预案由眉山市彭山区应急管理局负责解释。

5.8实施时间

本预案自发布之日起实施。

附录

附录1

眉山市彭山区危险化学品事故应急组织体系结构图

附录2

眉山市彭山区危险化学品事故应急响应流程图

附录3

眉山市危险化学品应急救援专家组名单

序号

姓 名

职 称

专业类别

1

王林元

一级安全评价师(教授)

化工与危险化学品

2

江兴平

四川省安全生产专家

化工与危险化学品

3

罗 智

四川省安全生产专家

化工与危险化学品

4

董云涛

高级工程师

化工与危险化学品

5

任 丹

二级安全评价师

化工与危险化学品

6

王 刚

副高工程师

化工与危险化学品

7

李 林

副高工程师

化工与危险化学品

8

邓洪波

一级安全评价师

化工与危险化学品

9

付清泉

博士、四川省“特聘专家”

化工与危险化学品

10

奚正良

注册安全工程师

化工与危险化学品

11

罗红艳

高级工程师

化工与危险化学品

12

干皓敏

注册安全工程师

化工与危险化学品

13

郭 波

注册安全工程师

化工与危险化学品

14

肖 铁

注册安全工程师

化工与危险化学品

15

张延东

注册安全工程师

化工与危险化学品

16

杨 劲

注册安全工程师

化工与危险化学品

17

刘 江

注册安全工程师

化工与危险化学品

18

李 孟

注册安全工程师

化工与危险化学品

19

余 波

注册安全工程师

化工与危险化学品

20

郭昌伟

注册安全工程师

加油站、CNG油库

21

冯春明

注册安全工程师

加油站、CNG油库

22

邓开锐

注册安全工程师

加油站、CNG油库

23

李国辉

灭火高级工程师

消防救援

24

詹吉昌

灭火工程师

消防救援

注:彭山区危险化学品应急救援专家依托眉山市专家库

附录4

眉山市彭山区主要应急救援队伍名单

序号

应急救援队伍

紧急联络电话

1

彭山区人武部

36332220

2

彭山区消防救援大队

119

3

区应急救援通讯保障队

电信37621952

移动15283740520

4

区城建、燃气、排水等应急救援保障队

37611511

5

区应急救援交通运输保障队(区交通运输中心)

37622071

6

区应急救援气象保障队

37621879

7

区医疗卫生应急救援队

37623167

8

区环保应急救援队

37621256

9

区应急救援电力保障队

37631659

10

眉山市化工企业专业应急救援队

38168336

附录5

眉山市彭山区“两重点一重大”企业名单及联系方式

序号

企业名称

联系人

涉及类型

1

中国石油天然气股份有限公司四川销售分公司彭山青龙油库

赵 学

重大危险源(一个一级、一个二级)

2

眉山金梦石化有限公司

王宣恒

重大危险源(两个三级)

3

眉山晶瑞电子材料有限公司

黄俊群

重大危险源(二个四级)

4

液化空气电子材料(四川)有限公司

李中华

重大危险源(一个三级、两个四级)

5

四川金桐化学有限公司

李 孟

磺化工艺

6

四川精事达科技有限公司

税成立

过氧化、烷基化工艺

附录6

危险化学品事故应急处置原则

一、危险化学品(含剧毒品)事故一般处置原则

(一)安全防护:进入现场应急救援人员必须配备合适的个人防护用品,在确保自身安全情况下,实施救援工作。

(二)隔离、疏散:设定初始隔离区,封锁事故现场,实行交通管制,紧急疏散转移隔离区内所有无关人员。

(三)监测、侦察:监测泄漏物质、浓度、扩散范围及气象数据,及时调整隔离区范围,做好动态监测;侦察事件现场,搜寻被困人员,确认设施、建(构)筑物险情及可能引发爆炸燃烧的各种危险源、现场及周边污染情况,确定攻防、撤退路线。

(四)医疗救护:应急救援人员应采取正确的救助方式,将遇险人员移至安全区域,进行现场急救,并视实际情况迅速将受伤、中毒人员送医院抢救。

(五)现场控制:根据事故类型、现场具体情况,采取相应措施控制事态扩大。

(六)防止次生灾害:采取措施防止进一步造成火灾、爆炸和环境污染等次生灾害,并做好相关监测工作。

(七)洗消:设立洗消站,对遇险人员、应急救援人员、救援器材等进行洗消,严格控制洗消污水排放,防止二次污染。

(八)危害信息宣传:宣传危险化学品(含剧毒品)的危害信息和应急急救措施。

二、危险化学品(含剧毒品)泄漏现场控制原则

对于易燃易爆物质泄漏,必须立即消除泄漏污染区域内各种火源,救援器材应具备防爆功能,并且要有防止泄漏物进入下水道、地下室或受限空间的措施。

(一)泄漏物控制:用水雾、蒸汽等稀释泄漏物浓度,拦截、导流和蓄积泄漏物,防止泄漏物向重要目标和环境敏感区扩散,视情况使用泡沫充分覆盖泄漏液面;固体大量泄漏时,先用塑料布、帆布等覆盖,减少飞散。

(二)泄漏源控制:根据现场情况,采取关阀断料、开阀导流、排料泄压、火炬放空、倒罐转移、应急堵漏、冷却防爆、注水排险、喷雾稀释、引火点燃等措施控制泄漏源。

(三)泄漏物清理:大量残液用防爆泵抽吸或使用无火花容器收集,集中处理;少量残液用稀释、吸附、固化、中和等方法处理。

(四)当泄漏到水体时,要及时通知沿岸居民和地方政府,严禁下游人畜取水,对水体进行监测,采取打捞收集泄漏物、拦河筑坝、中和等方法严控污染扩大;如果中和过程中可能产生金属离子,必须用沉淀剂清除。

三、危险化学品(含剧毒品)火灾爆炸现场控制原则

在发生危险化学品(含剧毒品)火灾爆炸事件时,遵循“先控制,后灭火”的原则。

(一)扑救初期火灾:关闭火灾部位的上下游阀门,切断物料来源,用现有消防器材扑灭初期火灾和控制火源。

(二)保护周围设施:为防止火灾危及相邻设施,采取冷却、隔离等保护措施,并迅速疏散受火势威胁的物料。

(三)火灾扑救:针对不同的危险化学品(含剧毒品),选择正确的灭火剂和灭火方法控制火灾,当外围火点已彻底扑灭,火种等危险源已全部控制,堵漏准备就绪并把握在短时间内完成,消防力量已准备就绪时,可实施灭火。

(四)确定撤退信号和撤退方法:当火种失控危及应急救援人员生命安全时,应立即指挥现场全部人员撤离至安全区域;火灾扑灭后,应派人监护现场,防止复燃。

四、危险化学品(含剧毒品)中毒现场控制原则

(一)医学救援基本原则:抢救最危急的生命体征,处理眼和皮肤污染,查明化学物质毒性,进行特殊对症处理。

(二)救援人员携带救生器材迅速进入现场危险区,将中毒人员移至安全区域,根据受伤情况进行现场急救。

(三)迅速将受伤、中毒人员送往医院抢救,组织医疗专家,确保治疗药物和器材的供应。

(四)对中毒进行泄漏原因分析,制定处置方案,控制泄漏源、处理泄漏物。

五、特殊危险化学品火灾扑救注意事项

(一)扑救液化气体火灾切忌盲目扑灭,在没有采取堵漏措施情况下,必须保持稳定燃烧。

(二)对于爆炸物品火灾,切忌用沙土盖压,以免增强爆炸物品爆炸时的威力;扑救爆炸物品堆垛时,水流应采用吊射,避免强力水流直接冲击堆垛,以免堆垛倒塌引起再次爆炸。

(三)对于遇湿易燃物品火灾,绝对禁止用水、泡沫、酸碱等灭火剂扑救。

(四)扑救毒害品和腐蚀品火灾时,应尽量使用低压水流或雾状水,避免腐蚀品、毒害品溅出;遇酸类或碱类腐蚀品最好调制相应的中和剂稀释中和。

(五)易燃固体、自燃物品一般都可用水和泡沫扑救,只要控制住燃烧范围,逐步扑灭即可;但有少数易燃固体、自燃物品的扑救方法比较特殊,对易升华易燃固体,受热挥发出易燃气体,能与空气形成爆炸性混合物,尤其在室内,易发生爆炸,扑救过程中应不时向燃烧区域上空及周围喷射雾状水,并消除周围一切火源。

附录7

常见危险化学品事故应急处置措施

一、液氨

(一)特性:与空气混合能形成爆炸性混合物,遇明火、高热能引起燃烧爆炸,与氟、氯等接触会发生剧烈的化学反应,若遇高热,容器内压力增大,有开裂和爆炸的危险。

(二)危害:低浓度氨对黏膜有刺激作用,高浓度可造成组织溶解坏死。急性中毒:轻度患者出现流泪、咽痛、声音嘶哑、咳嗽、咯痰等,眼结膜、鼻黏膜、咽部充血、水肿,胸部X线征象符合支气管炎或支气管周围炎。中度中毒上述症状加剧,出现呼吸困难、紫绀,胸部X线征象符合肺炎或间质性肺炎。严重者可发生中毒性肺水肿,或有呼吸窘迫综合征,患者剧烈咳嗽、咯大量粉红色泡沫痰、呼吸窘迫、谵妄、昏迷、休克等,可发生喉头水肿或支气管黏膜坏死脱落窒息。

(三)侵入途径:吸入。

(四)环境影响:该物质对环境有严重危害,应特别注意对地表水、土壤、大气和饮用水的污染。

(五)个体防护

1.呼吸系统防护:空气中浓度超标时,建议佩戴过滤式防毒面具(半面罩)。紧急事态抢救或撤离时,必须佩戴空气呼吸器。

2.眼睛防护:戴化学安全防护眼镜。

3.身体防护:穿防静电工作服。

4.手防护:戴橡胶手套。

(六)应急处置:立即报警,迅速疏散无关人员至安全区(上风向),视情况隔离污染区(至少150m),建立警戒,严格限制出入。

1.泄漏处理:切断火源。应急处理人员佩戴自给正压式呼吸器,穿防静电工作服。尽可能切断泄漏源,合理通风,加速扩散。高浓度泄漏区,喷含盐酸的雾状水中和、稀释、溶解;构筑围堤或挖坑收容产生的大量废水。

2.火灾处理:消防人员必须穿全身防火防毒服,在上风向灭火。切断气源,若不能切断气源,则不允许熄灭泄漏处的火焰。喷水冷却容器,可能的话将容器从火场移至空旷处。灭火剂:雾状水、抗溶性泡沫、二氧化碳、砂土。

3.急救措施

皮肤接触:立即脱去污染的衣着,应用2%硼酸溶液或大量清水彻底冲洗。就医。

眼睛接触:立即提起眼睑,用大量流动清水或生理盐水彻底冲洗至少15分钟。就医。

吸入:迅速脱离现场至空气新鲜处,保持呼吸道通畅,如呼吸困难,给输氧;如呼吸停止,立即进行人工呼吸。就医。

二、液化石油气

(一)特性:极易燃,与空气混合能形成爆炸性混合物。遇热源和明火有燃烧爆炸的危险,与氟、氯等接触会发生剧烈的化学反应,其蒸气比空气重,能在较低处扩散到相当远的地方,遇火源会着火回燃。

(二)危害:本品有麻醉作用。急性中毒:有头晕、头痛、兴奋或嗜睡、恶心、呕吐、脉缓等;重症者可突然倒下,尿失禁,意识丧失,甚至呼吸停止。慢性影响:长期接触低浓度者,可出现头痛、头晕、睡眠不佳、易疲劳、情绪不稳以及植物神经功能紊乱等。侵入途径:吸入。

(三)环境影响:该物质对环境有危害,应特别注意对地表水、土壤、大气和饮用水的污染。

(四)个体防护

1.呼吸系统防护:高浓度环境中,建议佩戴过滤式防毒面具(半面罩)。

2.眼睛防护:一般不需要特殊防护。

3.身体防护:穿防静电工作服。

4.手防护:戴一般作业防护手套。

(五)应急处置:立即报警,迅速疏散无关人员至安全区(上风向)。视情况隔离污染区(至少100m),建立警戒,严格限制出入。

1.泄漏处理:切断火源。建议应急处理人员戴自给正压式空气呼吸器,穿防静电工作服。不要直接接触泄漏物,尽可能切断泄漏源。用工业覆盖层或吸附(吸收)剂盖住泄漏点附近的下水道等地方,防止气体进入。合理通风,加速扩散,喷雾状水稀释。

2.火灾处理:切断气源。若不能切断气源,则不允许熄灭泄漏处的火焰。喷水冷却容器,可能的话将容器从火场移至空旷处。灭火剂:雾状水、泡沫、二氧化碳。

3.急救措施

皮肤接触:若有冻伤,就医治疗。

吸入:迅速脱离现场至空气新鲜处。保持呼吸道通畅,如呼吸困难,给输氧;如呼吸停止,立即进行人工呼吸。就医。

三、苯

(一)特性:易燃,其蒸气与空气可形成爆炸性混合物,遇明火、高热极易燃烧爆炸。与氧化剂能发生强烈反应。易产生和聚集静电,有燃烧爆炸危险。其蒸气比空气重,能在较低处扩散到相当远的地方,遇火源会着火回燃。

(二)危害:高浓度苯对中枢神经系统有麻醉作用,引起急性中毒;长期接触苯对造血系统有损害,引起慢性中毒。急性中毒:轻者有头痛、头晕、恶心、呕吐、轻度兴奋、步态蹒跚等酒醉状态;严重者发生昏迷、抽搐、血压下降,以致呼吸和循环衰竭。慢性中毒:主要表现有神经衰弱综合征;造血系统改变:白细胞、血小板减少,重者出现再生障碍性贫血;少数病例在慢性中毒后可能发生白血病(以急性粒细胞性为多见)。皮肤损害有脱脂、干燥、皲裂、皮炎。可致月经量增多与经期延长。侵入途径:吸入、食入、经皮吸收。

(三)环境影响:对环境有危害,对水体可造成污染。

(四)个体防护

1.呼吸系统防护:空气中浓度超标时,佩戴自吸过滤式防毒面具(半面罩)。紧急事态抢救或撤离时,应该佩戴正压式空气呼吸器。

2.眼睛防护:佩戴化学安全防护眼镜,或使用呼吸系统防护器材。

3.身体防护:穿防毒物渗透工作服。

4.手防护:戴橡胶耐油手套。

(五)应急处置:立即报警,迅速疏散无关人员至安全区,视情况隔离污染区(至少100m),建立警戒,严格限制出入,切断火源。

1.泄漏处理:应急处理人员戴自给正压式呼吸器,穿防毒服。不要直接接触泄漏物,尽可能切断泄漏源,防止进入下水道、排洪沟等限制性空间。

陆地小量泄漏物:用活性炭或其它惰性材料吸收。也可以用不燃性分散剂制成的乳液刷洗,洗液稀释后放入废水系统。

陆地大量泄漏:构筑围堤或挖坑收容。用泡沫覆盖,降低蒸气灾害。喷雾状水或泡沫冷却和稀释蒸汽、保护现场人员。用防爆泵转移至槽车或专用收集器内,回收或运至废物处理场所处置。

水体泄漏物:修筑水坝,挖掘沟槽或设置密封栅栏拦截,也可以通过分流隔离。用防爆泵收集清除。

2.火灾处理:喷水冷却容器,可能的话将容器从火场移至空旷处。处在火场中的容器若已变色或从安全泄压装置中产生声音,必须马上撤离。灭火剂:泡沫、干粉、二氧化碳、砂土。用水灭火无效。

3.急救措施

皮肤接触:脱去污染的衣着,用肥皂水和清水彻底冲洗皮肤。

眼睛接触:提起眼睑,用流动清水或生理盐水冲洗。就医

吸入:迅速脱离现场至空气新鲜处。保持呼吸道通畅。如呼吸困难,给输氧。如呼吸停止,立即进行人工呼吸。就医。

食入:饮足量温水,催吐。就医。

四、汽油

(一)特性:其蒸气与空气可形成爆炸性混合物,遇明火、高热极易燃烧爆炸。与氧化剂能发生强烈反应。其蒸气比空气重,能在较低处扩散到相当远的地方,遇火源会着火回燃。

(二)危害:急性中毒对中枢神经系统有麻醉作用。轻度中毒症状有头晕、头痛、恶心、呕吐、步态不稳、共济失调。高浓度吸入出现中毒性脑病。极高浓度吸入引起意识突然丧失、反射性呼吸停止。可伴有中毒性周围神经病及化学性肺炎。部分患者出现中毒性精神病。液体吸入呼吸道可引起吸入性肺炎。溅入眼内可致角膜溃疡、穿孔,甚至失明。皮肤接触致急性接触性皮炎,甚至灼伤。吞咽引起急性胃肠炎,重者出现类似急性吸入中毒症状, 并可引起肝、肾损害。慢性中毒:神经衰弱综合征、植物神经功能紊乱、周围神经病。严重中毒出现中毒性脑病,症状类似精神分裂症。皮肤损害。

(三)侵入途径:吸入、食入、经皮吸收。

(四)环境影响:该物质对环境可能有危害,对水体应给予特别注意。

(五)个体防护

1.呼吸系统防护:一般不需要特殊防护,高浓度接触时可佩戴自吸过滤式防毒面具(半面罩)。

2.眼睛防护:一般不需要特殊防护,高浓度接触时可戴化学安全防护眼镜。

3.身体防护:穿防静电工作服。

4.手防护:戴橡胶耐油手套。

(六)应急处置:立即报警,迅速疏散无关人员至安全区(上风向),视情况隔离污染区(至少50m),建立警戒,严格限制出入。

1.泄漏处理:切断火源。建议应急处理人员戴自给正压式呼吸器,穿防静电工作服。尽可能切断泄漏源。防止进入下水道、排洪沟等限制性空间。

小量泄漏:用砂土、蛭石或其它惰性材料吸收,或在保证安全情况下,就地焚烧。

大量泄漏:构筑围堤或挖坑收容。用泡沫覆盖,降低蒸气灾害。用防爆泵转移至槽车或专用收集器内,回收或运至废物处理场所处置。

2.火灾处理:喷水冷却容器,可能的话将容器从火场移至空旷处。灭火剂:泡沫、干粉、二氧化碳。用水灭火无效。

3.急救措施

皮肤接触:立即脱去污染的衣着,用肥皂水和清水彻底冲洗皮肤。就医。

眼睛接触:立即提起眼睑,用大量流动清水或生理盐水彻底冲洗至少15分钟。就医。

吸入:迅速脱离现场至空气新鲜处。保持呼吸道通畅,如呼吸困难,给输氧;如呼吸停止,立即进行人工呼吸。就医。

食入:用水漱口,给饮牛奶或蛋清。就医。

五、甲醇

(一)特性:无色透明易燃易挥发的极性液体。纯品略带乙醇气味,粗品刺鼻难闻。能与水、乙醇、乙醚、苯、酮类和大多数其他有机溶剂混溶。易燃,其蒸气与空气可形成爆炸性混合物。遇明火、高热能引起燃烧爆炸。与氧化剂接触发生化学反应或引起燃烧。在火场中,受热的容器有爆炸危险。能在较低处扩散到相当远的地方,遇明火会引起回燃。燃烧分解一氧化碳、二氧化碳。

甲醇对人体有强烈毒性,因为甲醇在人体新陈代谢中会氧化成比甲醇毒性更强的甲醛和甲酸(蚁酸),因此饮用含有甲醇的酒可致失明、肝病、甚至死亡。误饮4毫升以上就会出现中毒症状,超过10毫升即可因对视神经的永久破坏而导致失明,30毫升已能导致死亡。

初期中毒症状包括心跳加速、腹痛、上吐(呕)、下泻、无胃口、头痛、晕、全身无力。严重者会神志不清、呼吸急速至衰竭。失明是最典型的症状,甲醇进入血液后,会使组织酸性变强产生酸中毒,导致肾衰竭。最严重者是死亡。

(二)危害:急性中毒,短时大量吸入出现轻度眼、上呼吸道刺激症状(口服有胃肠道刺激症状);经一段时间潜伏期后出现头痛、头晕、乏力、眩晕、酒醉感、意识朦胧、谵妄,甚至昏迷。视神经及视网膜病变,可有视物模糊、复视等,重者失明。代谢性酸中毒时出现二氧化碳结合力下降、呼吸加速等。

(三)侵入途径:吸入、食入、经皮吸收。

(四)环境影响:甲醇在一般情况下不会对环境造成危害。

(五)个体防护

1.呼吸系统防护:戴自给正压式呼吸器,穿防毒服。

2.眼睛防护:戴化学安全防护眼镜。

3.皮肤防护:戴橡胶手套,穿防静电工作服。

(六)应急处置:立即报警,迅速疏散无关人员至安全区(上风向),视情况隔离污染区(至少100m),建立警戒,严格限制出入。

1.泄漏处理:切断火源。建议应急处理人员戴自给正压式呼吸器,穿防静电工作服。尽可能切断泄漏源。防止进入下水道、排洪沟等限制性空间。

小量泄漏:用砂土、蛭石或其它惰性材料吸收,或在保证安全情况下,就地焚烧。

大量泄漏:构筑围堤或挖坑收容。用抗溶性泡沫覆盖,降低蒸气灾害。用防爆泵转移至槽车或专用收集器内,回收或运至废物处理场所处置。

2.火灾处理:喷水冷却容器,可能的话将容器从火场移至空旷处。灭火剂:抗溶性泡沫、干粉、二氧化碳。用水灭火无效。

3.急救措施

皮肤接触:立即脱去污染的衣着,用肥皂水和清水彻底冲洗皮肤。就医。

眼睛接触:立即提起眼睑,用流动清水或生理盐水彻底冲洗至少15分钟。就医。

吸入:迅速脱离现场至空气新鲜处。保持呼吸道通畅,如呼吸困难,给输氧;如呼吸停止,立即进行人工呼吸。就医。

食入:饮足量温水,催吐。用清水或1%硫代硫酸钠溶液洗胃。就医。

六、甲醛

(一)特性:无色,具有刺激性和窒息性的气体,商品为其水溶液,其蒸气与空气可形成爆炸性混合物。遇明火、高热能引起燃烧爆炸。与氧化剂接触猛烈反应。

(二)危害:甲醛对黏膜、上呼吸道、眼睛和皮肤有强烈刺激性。接触其蒸气,引起结膜炎、角膜炎、鼻炎、支气管炎;重者发生喉痉挛、声门水肿和肺炎等。肺水肿较少见。对皮肤有原发性刺激和致敏作用,可致皮炎;浓溶液可引起皮肤凝固性坏死。口服灼伤口腔和消化道,可发生胃肠道穿孔,休克,肾和肝脏损害。慢性影响:长期接触低浓度甲醛可有轻度眼、鼻、咽喉刺激症状,皮肤干燥、皲裂、甲软化等。

(三)侵入途径:吸入、食入、经皮吸收。

(四)环境影响:对环境有危害,对水体可造成污染。

(五)个体防护

1.呼吸系统防护:可能接触其蒸气时,建议佩戴自吸过滤式防毒面具(全面罩)。紧急事态抢救或撤离时,佩戴隔离式呼吸器。

2.眼睛防护:呼吸系统防护中已作防护。

3.身体防护:穿橡胶耐酸碱服。

4.手部防护:戴橡胶手套。

(六)应急处置:迅速撤离泄漏污染区人员至安全区,并进行隔离(初始隔离距离至少100m),严格限制出入。

1.泄漏处理:切断火源。建议应急处理人员戴自给正压式呼吸器,穿防静电工作服。尽可能切断泄漏源。防止进入下水道、排洪沟等限制性空间。

小量泄漏:用砂土或其它不燃材料吸附或吸收。也可以用大量水冲洗,洗水稀释后放入废水处理系统。

大量泄漏:构筑围堤或挖坑收容。用泡沫覆盖,降低蒸气灾害。喷雾状水冷却和稀释蒸汽、保护现场人员、把泄漏物稀释成不燃物。用泵转移至槽车或专用收集器内,回收或运至废物处理场所处置。

2.火灾处理:使用雾状水、抗溶性泡沫、干粉、二氧化碳、砂土进行灭火

3.急救措施

皮肤接触:立即脱去污染的衣着,用大量流动清水冲洗至少15分钟。就医。

眼睛接触:立即提起眼睑,用大量流动清水或生理盐水彻底冲洗至少15分钟。就医。

吸入:迅速脱离现场至空气新鲜处。保持呼吸道通畅。如呼吸困难,给输氧。如呼吸停止,立即进行人工呼吸。就医。

食入:用1%碘化钾60mL灌胃。常规洗胃。就医。

七、氢氧化锂

(一)特性:白色粉末,不燃,溶于水,微溶于醇,腐蚀性极强。与酸发生中和反应并放热。在水中形成腐蚀性溶液

(二)危害:本品腐蚀性极强,能灼伤眼睛、上呼吸道,并对口腔粘膜、皮肤等有严重的刺激性。吸入,可引起喉、支气管炎症、痉挛,化学性肺炎、肺水肿等。

(三)侵入途径:吸入、食入、经皮吸收。

(四)个体防护

1.呼吸系统防护:作业工人必须佩戴防毒口罩。紧急事态抢救或逃生时,佩戴自给式呼吸器。

2.眼睛防护:戴化学安全防护眼镜。

3.身体防护:穿防腐蚀工作服。

4.手部防护:戴橡胶手套。

(五)应急处置:隔离泄漏污染区(初始隔离距离50m),周围设警告标志,建议应急处理人员戴好防毒面具,穿化学应急处理: 防护服。不要直接接触泄漏物,小心扫起,慢慢倒入大量水中,经稀释的污水放入废水系统。

1.大量泄漏时,收集回收或无害处理后废弃。

2.火灾处理:本品不燃。可使用火场周围可用的灭火介质。

3.急救措施

皮肤接触:用肥皂水及清水彻底冲洗。就医。若有灼伤,按碱灼伤处理。

眼睛接触:拉开眼睑,用流动清水冲洗15分钟。就医。

吸入:脱离现场至空气新鲜处。呼吸困难时给输氧。呼吸停止时,立即进行人工呼吸。就医。

食入:误服者,口服牛奶、豆浆或蛋清,就医。


  

主办单位:眉山市彭山区人民政府办公室    协办单位:各镇(街道)、区级各部门

网站维护技术联系电话:028-37603556  违法和不良信息举报电话:028-37603556

网站标识码5114220003  蜀ICP备19026839号-1  川公网安备51142202000001

本页面执行时间为0.06秒